
声学多普勒流速剖面仪(简称ADCP)作为水文水资源监测、海洋调查、水利工程及水环境管理领域的核心装备,近年来在我国海洋强国战略、数字孪生流域建设及智慧水利工程推进的背景下,迎来快速发展阶段。随着国产化替代进程加快、核心器件技术突破及应用场景持续拓展,中国ADCP行业正由“技术追赶”迈向“自主创新与系统集成能力提升”的关键转型期。
本报告围绕中国ADCP行业发展历程、产业链结构、市场发展痛点及解决路径进行系统梳理,以期为行业、企业、科研机构提供参考。
一、中国ADCP发展历程回顾
国内ADCP发展按技术发展脉络、应用场景、市场态势等来回顾整个发展历程,大致细分为4个发展阶段,分别是技术引入与依赖进口阶段、国产替代萌芽阶段、快速发展与应用拓展阶段、智能化与系统化阶段。
(一)技术引入与依赖进口阶段(20世纪90年代—2005年)
ADCP技术起源于20世纪70年代国际海洋探测领域。我国在20世纪90年代开始引入ADCP设备,主要依赖国外品牌进口,如Teledyne RDI、Nortek等。彼时国内主要应用单位集中在国家级海洋科研机构、高校水利专业及大型水文站,设备价格昂贵,维护成本高,核心算法及声学换能器完全依赖海外。
该阶段我国在ADCP核心部件——压电陶瓷换能器、数字信号处理器及多普勒信号解算算法方面基础薄弱,主要以学习与应用为主。
(二)国产替代萌芽阶段(2006年—2015年)
随着国家科技重大专项和海洋装备国产化政策推动,国内科研机构和企业开始布局ADCP自主研发。部分高校及科研单位在多普勒测速原理、波束形成算法、信号滤波与误差修正方面取得阶段性成果,推动国产样机试制。
该阶段特征包括:中低频ADCP样机实现国产化;浅水型ADCP开始在内河流域试点应用;水利系统逐步尝试国产设备替代进口设备;国产设备价格优势明显,但稳定性与精度仍与国际先进水平存在差距。
(三)快速发展与应用拓展阶段(2016年—2023年)
在“海洋强国”“数字中国”“智慧水利”等国家战略带动下,ADCP需求显著增长。数字孪生流域建设、生态流量监管、入海排污口监测等项目大量落地,推动行业规模扩大。
这一阶段的主要变化包括:国产中高频ADCP实现批量化生产;国产化率显著提升,在水利、环保系统采购中占比上升;浮标式、走航式、船载式及固定式ADCP产品线逐渐丰富;部分企业实现水下无人平台(USV/AUV)集成应用。同时,国内企业开始构建软硬件一体化解决方案,提供“设备+数据平台+运维服务”的整体服务模式。
(四)智能化与系统化阶段(2024年至今)
当前,中国ADCP行业正进入智能化升级阶段:引入AI算法;与物联网深度融合;与数字孪生流域系统对接;在海上风电、海底工程、深远海资源开发中应用深化。

图1:中国ADCP发展历程时间轴
二、中国ADCP产业链图谱分析
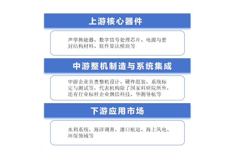
中国ADCP产业链可分为上游核心器件、中游整机制造与系统集成、下游应用市场三大板块。
上游核心器件包含声学换能器、数字信号处理芯片、电源与密封结构材料、软件算法模块等。中游整机制造与系统集成,中游企业负责整机设计、硬件组装、系统标定与测试等,代表机构除了国家科研院所外,还有行业标杆企业偶信科技、华测导航等。下游应用市场主要集中在水利系统、海洋调查、港口航运、海上风电、环保领域等,整体来看,下游市场正呈现由科研主导向工程应用驱动转变的趋势。

图2:中国ADCP产业链
三、中国ADCP行业面临的5大痛点
在行业规模持续扩张的背景下,中国ADCP产业已初步建立起较为完整的技术体系与市场格局,但在高端制造能力、标准体系、数据价值挖掘及国际竞争力方面仍面临多维挑战。以下从技术、应用、数据资产、行业与国际市场5个维度进行系统分析。
(一)核心技术自主化水平仍不均衡
尽管目前ADCP产品已实现较高国产化率,但在高端型号领域仍存在明显短板:
1、小型化换能器制造能力不足
高频及宽频段多波束阵列设计要求极高的材料一致性与声场控制能力。国内在压电材料稳定性、阵列一致性控制及微型封装工艺方面仍与国际先进水平存在差距。
2、深海高压结构与长期稳定性问题突出
在3000米以上深度长期部署场景中,耐压壳体材料、密封结构老化控制、电源系统长期供电稳定性仍是国产设备的薄弱环节。
3、核心算法自主优化能力有限
国内部分企业在算法创新上依赖既有理论框架,原创性算法与智能化自适应修正能力有待加强。
4、关键芯片国产替代仍在推进中
高性能芯片部分仍依赖海外供应,地缘政治风险可能对高端产品研发造成影响。
(二)高端应用市场渗透率不足
在深海观测、极地科考、大洋调查等领域,国际品牌长期占据主导地位。国产ADCP虽在性价比方面具有优势,但在以下方面仍面临挑战:海外工程项目对品牌稳定性要求高;长期可靠性验证数据积累不足;在高端科研项目招标中仍存在“品牌惯性”偏好。这导致国产品牌在深远海市场拓展进程相对缓慢。
(三)数据资产价值尚未充分释放
ADCP本质上是数据采集设备,但当前行业仍以设备销售为主要收入来源。问题主要体现在:数据缺乏标准化存储结构;数据分析工具分散;数据商业化开发能力不足。在数字孪生流域建设推进背景下,数据资产化能力已成为行业竞争新焦点。
(四)行业竞争加剧与盈利能力承压
近年来,进入ADCP领域的企业数量增加,中低端产品同质化明显。部分企业通过低价竞争争夺市场份额,导致利润空间压缩。研发投入不足进一步影响技术升级节奏,形成“低价—低研发—低技术”的循环风险。
(五)国际市场拓展面临多重壁垒
尽管全球市场对ADCP存在较大需求,但出口仍面临:技术认证壁垒;海外售后服务网络不足;汇率与贸易风险;国际招标经验不足。综合来看,中国ADCP行业正处于“规模扩张向高质量发展转型”的关键节点。

图3:中国ADCP行业面临的5大痛点
四、国内ADCP标杆企业——偶信科技的解决路径
作为国产ADCP领域的标杆企业,偶信科技针对行业5大核心痛点,以核心技术自主研发、全频段产品体系布局、场景化生态构建及全球化服务生态为核心,形成全维度解决方案,为行业高质量发展提供了可复制的实践路径,其布局与实践精准破解了技术、市场、应用等多维度难题。
(一)全自主技术研发,打造全频段产品系列
针对核心技术自主化不均衡的痛点,偶信科技深耕硬件研发与算法创新,构建了全自主的技术体系。硬件端打造75kHz、300kHz、600kHz全频段产品系列,突破高频小型化制造瓶颈,其中600kHz高频型号适配近岸浅水测量需求,75kHz低频型号填补国产深海高精度测流空白;在深海高压稳定性上,其自容式ADCP系列通过优化耐压壳体材料与密封结构,在南海3000米级海域实现180天连续无故障运行,数据完整率达99.8%。算法端摒弃国外通用框架,基于中国高含沙、强潮汐的本土水体特征,研发动态底跟踪补偿、多频段自适应切换等原创算法,流速误差控制在±0.3%±3mm/s以内,彻底摆脱对海外核心算法的依赖。
(二)3大产品矩阵,精准匹配多元化应用场景
面对高端应用市场渗透率不足问题,偶信科技以场景原生产品设计打破国际品牌惯性。其构建直读式、自容式、水平式三大产品矩阵,精准匹配深海观测、极地科考、智慧水文等不同高端场景,如自容式ADCP-75-SC-PA4专为深远海长期观测设计,水平式H-ADCP-600成为智慧水利断面监测的“固定哨兵”。同时,通过在黄河高浊度河段、南海深海等典型场景的大量实测验证,积累了丰富的长期可靠性数据,其产品在国内重大水利工程、海上风电场选址等高端项目中逐步实现进口替代,成为高端科研招标的优选品牌。

图4:偶信科技直读式ADCP产品
(三)硬件+数据+服务,智慧海洋+水文感知新升级
针对数据资产价值未充分释放的行业短板,偶信科技推动ADCP从“数据采集设备”向智慧海洋+水文感知节点升级。其所有产品采用标准化通信协议,可无缝对接无人船、AUV、浮标阵列等水下平台,并直连云端数据平台,实现“采集—传输—分析—预警”的数据闭环;同时构建标准化数据存储结构,为数字孪生流域建设提供精准动态数据底座,实现数据从“采集”到“价值转化”的跨越,打造“硬件+数据+服务”的全新盈利模式。
(四)产学研协同,走差异化发展路线
为破解中低端同质化竞争,偶信科技坚持差异化研发与高性价比结合的路线,拒绝低价内卷。其聚焦ADCP核心赛道,通过产学研合作(与浙江大学、哈工大等深度联动)持续加大研发投入,实现核心器件与算法的完全自主化,同时优化生产工艺将整机重量减轻30%,部署效率提升50%以上,在保证技术领先的同时形成成本优势,打破“低价—低研发—低技术”的恶性循环。
(五)技术出海+全球服务生态
在国际市场拓展壁垒方面,偶信科技采取“技术出海+全球服务生态”的策略。依托全系列产品的国际性能对标优势,积极布局海外海洋监测+水文监测市场,同时搭建覆盖全国的技术服务网络,并逐步向海外延伸,提供48小时快速响应支持;配套软件贴合海外用户操作习惯,通过参与国际海洋、水文观测项目积累,逐步突破技术认证与品牌认知壁垒,推动国产ADCP走向全球市场。
偶信科技的实践证明,国产ADCP行业的破局关键在于以本土需求为核心的自主创新,通过技术、产品、生态的系统性升级,实现核心技术的自主可控,同时在高端市场与国际品牌同台竞技,为行业从“规模扩张”向“高质量发展”转型树立了标杆。
免责声明:本行业报告基于网络公开资料与行业实践经验撰写,数据、图表仅供参考。市场环境与技术发展具有不确定性,相关内容可能随时间调整,敬请关注最新行业动态。



